2022-2023翼课学生双语报答案,目前学生双语报答案网已经整理了2022-2023翼课学生双语报答案的各科答案和试卷,更多学生双语报答案请关注本网站。

4.D材料体现的是解放战争时期国统区出现物价飞涨的问题,主要和国民政府推行的恶性通货膨胀政策有关,说明当时金融体系面临崩溃,D正确;材料与官僚资本急剧膨胀无关,A排除;材料中的物价飞涨现象不利于国民经济发展和百姓生活改善,BC排除。


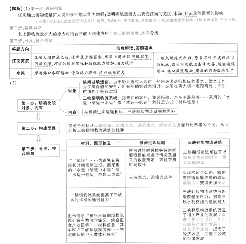
16.【参考答案】(1)①水域面积扩大,水深增加,通航里程增加,通航能力增强(航道条件改善):(2分)②港口规模扩大,数量增多,港口腹地扩大。(2分)(2)①通过与公路、铁路、管道等的连接,实现多种交通运输方式联运,运输方式灵活:(2分)②缩短物流时间,提高运输效率:(2分)③通过秭归三峡翻坝物流园,实现对货物的仓储、加工和贸易,延长物流产业链。(2分)【考查点】本题考查流域综合开发与治理、交通运输布局及其对区域发展的影响。【解析】(1)第一步:设问剖析①明确上游物流量扩大说明长江航运能力增强:②明确航运能力主要受江面的宽度、水深、径流量等因素的影响。[点拨]河流径流量主要受河流补给、地形、流域面积、支流数量、蒸发量大小、植被覆盖度等影响,材料中未体现,不予分析。第二步:构建思路其上游物流量扩大的原因可结合三峡大坝建成后上游江面的宽度、水深分析。第三步:寻找、整合信息答题方向信息解读,答题要点三峡大坝建成之后,使库区上游蓄水,库区上游地区河道拓宽,江面宽度三峡大坝建成之后,原来不适宜建设港口河床变深,河流的通航里程和通航能力增加,运力提升的地,点,因为河流航运条件改善,适宜建设水深原有港口水深增加,停泊能力提升,港口规模扩大港口,港口数量增加,覆盖的经济腹地变广(2)候闸过坝运输:由于船只通过大坝时,船闸必须进行相应的灌水、泄水工作,为了确保船舶安全,所有船舶经过大坝时,必须在离大坝一定距离处(即引对象航道外)等待过坝三峡翻坝物流系统:指来往的客船、集装箱船、汽车滚装船等…采用的“水第一步:明确比较运→陆运+水运”或“水运→陆运”的转运方式(材料信息)对象、内容内容与候闸过坝运输相比,三峡翻坝物流系统的优势第二步:构建思路可结合材料从运输效率、运输方式、通航能力、经济效益方面对比两者的不同,从而分析三峡翻坝物流系统的优势材料、图形信息候闸过坝运输三峡翻坝物流系统第三步:寻找、整候闸过坝时具体等待时间合信息三峡翻坝物流系统可以要根据船闸运行情况及船“‘翻坝’…为避免花费只的数量而定,可能花费缩短货物运输时间,提较长时间候闸过坝,而采用时间较长高运输效率的‘水运→陆运+水运’或‘水运→陆运’的转运方式实现水运与公路、铁路只有水运,运输方式单一等交通运输方式的联运,运输方式变得更加灵活三峡翻坝物流系统可以“翻坝物流系统提高了三峡缓解船闸压力,提高三水利枢纽的通过能力"峡水利枢纽的通航能力三峡翻坝物流系统促进图示信息“秭归三峡翻坝物流了相关产业的发展(促园分布有物流仓储区、综合配进了物流仓储区、加工套产业园等”,材料信息“其和商贸产业的发展),中秭归三峡翻坝物流园…物延长了产业链,提高了流转运的空间载体和依托”经济收益,促进了区域的经济发展
